So geht Smart Home

Dr. Bernd Aschendorf

Wiedenbrück

Kontakt: time_user@web.de

 

Bussysteme / Grundlagen

 

kapitel 0 Konventionelle Elektroinstallation.pdf

Kapitel 1 Motivation zur Gebäudeautomation.pdf

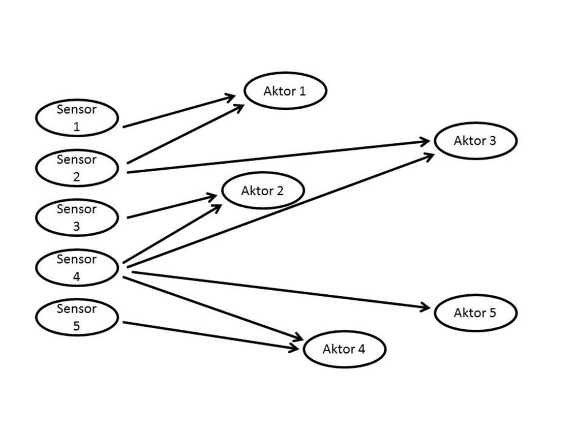
Kapitel 2 Grundlagen zur Gebäudeautomation.pdf